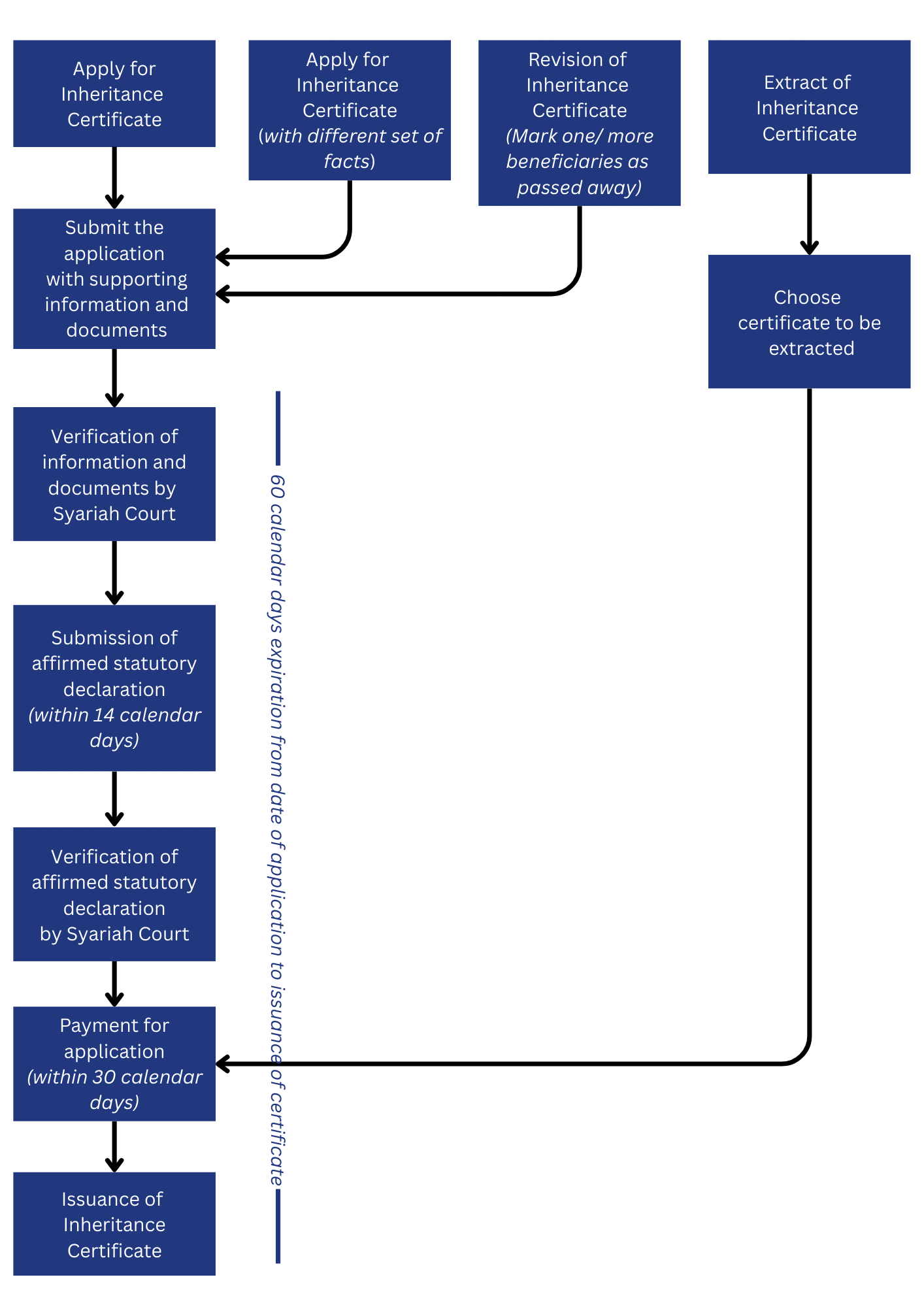
Process
Process
Eligibility
Applicant must be ONE of the following:- A Beneficiary (Must be a Muslim and above the age of 21 years at the time of application)
- A Law firm applying on behalf of a beneficiary
- MUIS on behalf of Baitulmal
- Court or authority under the duty of determining persons entitled to share in the estate of a deceased or the shares to which such persons are entitled

